Interfejs ACSI-SCSI dla Atari ST(e) Pamięci Marka Derewiańskiego poświęcam... 1. HistoriaMam przyjemność zaprezentować "odzyskany" po wielu latach interface służący do podłączania urządzenia SCSI do złącza ACSI komputerów Atari serii ST(e). Jest to
odtworzony z oryginalnej konstrukcji, działający klon. Nie mam pojęcia skąd Marek go wziął ale traf chciał, że zaczął mi padać Megafile30 i w rozmowie poruszyłem ten temat.
Marek zaoferował mi zamontowanie nowego dysku (Quantum) oraz interfejsu w Megafile. I tak stałem się szczęśliwym posiadaczem niezłego i sprawnego urządzenia... Całość mojego sprzętu atarowskiego "poszła
w ludzi" a ja niestety nie "zrewersowałem" tego układu. Później otrzymałem schemat od Marka (zrysowany z PCB). Schemat ten gdzieś pod koniec XX wieku wysłałem do Vezz'a (The Atari Hardware Hack Page).
W sekcji DRIVES na jego stronie znajduje się plik SCSICNT.ZIP, do którego wrzuciłem skan oryginalnego schematu. Z pewnością wielu łamało sobie głowę co to za plik w zipie
- Digidea.gif. Otóż jest to mała cząstka mojego projektu bardzo szybkiego digitalizera video dla Atari ST. Ten projekt również znajdzie się na moich stronach jako ten może bardziej ambitny..
Niestety...
Schemat SCSI został zamieszczony w sieci bez sprawdzenia... Po wielu latach, około Lipca 2013 roku w końcu złożyłem na podstawie schematu
układ interfejsu. NIE DZIAŁAŁ. Po sprawdzeniu wszystkich połączeń doszedłem do wniosku, że na schemacie są jakieś błędy. Jedyną możliwością aby sprawdzić
zgodność schematu z oryginałem potrzebowałem dostępu do dysku, którego już nie miałem. Aby nie przedłużać opowieści - udało mi się odzyskać mój stary atarowski
dysk wraz z interfejsem ACSI<->SCSI. Poświęciłem sporo czasu aby, ścieżka po ścieżce, odtworzyć i zweryfikować schemat. Sprawdzone - klon działa tak samo jak oryginał.
Oddaję za free tak samo jak dostałem. Wystarczy sobie stworzyć kolejnego klona... Działa zarówno ze sterownikami ICD jak i HDDriver. Innych nie próbowałem. 2. Krótki opis
Płytka interfejsu ma wymiary 87mmx87mm. Znajduje się na niej 11 układów scalonych TTL LS. Brak logiki programowalnej. W zasadzie jest to układ konwertujący protokół oraz poziomy sygnałów ACSI do SCSI. Obsługa jest
uproszczona do maksimum ale to nie oznacza mniejszej funkcjonalności. Interfejs spisuje się znakomicie. W podstawowej wersji nie jest obsługiwana parzystość co można oczywiście zmienić dodając układ
generowania bitu parzystości (niezbędne dla nowych dysków). Urządzenie SCSI musi być ustawione na ID:0. Wyboru numeru urządzenia dokonujemy po stronie ACSI dip
switchem co oznacza, że do złącza SCSI może być dołączone tylko 1 urządzenie. Nie stanowi to problemu ponieważ każde urządzenie ACSI ma swój interfejs i są one łączone równolegle do szyny.
Układy scalone nie muszą być umieszczone w podstawkach. Ja zastosowałem je ponieważ liczyłem się z tym, że będę musiał walczyć z błędami (i tak było...) W tym miejscu BARDZO WAŻNA UWAGA
. Jako, że "domowa" płytka nie ma metalizacji przelotek - praktycznie niemożliwe jest poprawne wlutowanie podstawek pod scalaki ze względu na ciasne upakowanie DIP, ponieważ trudno operować lutownicą z góry.
Ja użyłem jednorzędowe listewki precyzyjne (odłamywane), które wlutowywałem rzędami pojedyńczo w płytkę. Kolejność była mniej więcej taka: pinheadery wejściowe,
kondensatory, dławik i rezystory, potem kolejno listewki precyzyjne pod układy scalone, drabinki rezystorowe i na końcu pinheader 50 SCSI. Powinno się udać :)
Dobrze zmontowana płytka "zaskoczy" od razu. Osobiście testowałem z dyskiem Seagate ST52160N 2,1 GB oraz sterownikami ICD 6.5.5 oraz HDDriver 7.5 i BigDOS.
Oczywiście była widoczna pojemność tylko 1GB ale to nie jest wielki problem... Przetestowałem również konfigurację z napędami CD-ROM SCSI TEAC CD-532S oraz
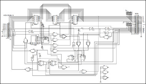
CD-R55S. Obydwa napędy zostały rozpoznane przez sterowniki. Należało tylko wcześniej wyłączyć parzystość zworką PRSW oraz wyłączyć terminator złącza SCSI. 3. Materiały schemat ideowy
widok płytki drukowanej
zdjęcie gotowego interfejsu - strona TOP
Zdjęcie gotowego interfejsu - strona BOTTOM  4. Do ściągnięcia Spakowany plik, w którym znajdują się:
- schemat interfejsu w PDF i Eagle - PDFy z wydrukami PCB gotowymi do termotransferu Atari SCSI interface Zbudowanie interfejsu nie jest trudne. No może trochę czasochłonne ale zapewniam, że warto poświęcić trochę czasu dla tego projektu chociażby ze względu na walory
dydaktyczne... UWAGA - przygotowany PDF z wydrukami do termotransferu jest wyskalowany dla mojej drukarki laserowej. Należy wykonać na swojej wydruk próbny i sprawdzić czy
wymiary dokładnie pasują. W razie problemów wymiarowych proszę przeskalować sobie PDFa w dowolnym edytorze tych plików.5. Dodatek - generator parzystości
Ze względu na to, że wiele dysków SCSI nie pozwala wyłączyć kontroli parzystości można przerobić interfejs pod tym kątem, czyli dodać układ generowania tejże oparty
o układ scalony TTL 74LS280 albo 74HCT280 według poniższego opisu:
Pin 74HCT280 SCSI Bus Funkcja
1 14 D6
2 16 D7
3 - niepodłączone
4 GND masa zasilania
5 - niepodłączone
6 18 nieparzystość - odd parity
7 GND masa zasilania
8 2 D0
9 4 D1
10 6 D2
11 8 D3
12 10 D4
13 12 D5
14 - +5V - zasilanie układu Należy dolutować piny układu 74HCT280 do złącza SCSI z tym, że ścieżkę łączącą drabinkę rezystorową z nóżką 18 SCSI trzeba uprzednio przeciąć aby podłączyć
nóżkę 6 układu scalonego. 6. Zakończenie Mam nadzieję, że zamieszczone materiały okażą się bardzo pomocne w codziennej
pracy z komputerami seri ST(e). Przy okazji polecam artykuł Pere Putnika ze strony: http://atari.8bitchip.info/modmste1.html gdzie autor omawia przeróbkę interfejsu wewnętrznego Mega STe do pracy z dużymi dyskami SCSI - nawet 2TB oraz zamieszcza sterownik dla zmodyfikowanego sprzętu.
Podejrzewam, że opisywany przeze mnie interfejs może się poddać podobnej zmianie. Przypuszczam, że za jakiś czas podejmę się wykonania kilku eksperymentów w tym kierunku o ile dostępny czas na to pozwoli...
|