START
_______________

Atari 8-bit

GAL-MMU

SIO2PC

Atari static RAM

Atari R-Flex

Atari Turbofreezer III

ARC by Pasiu/SSG

Atari Cartridge

Emulator USB Joy

SIDari

YAMari

SONari

SAMari

TIGari

NOMari

I/O Dekoder

CART+ECI expander

Atari Multicart XE

Atari Full S-RAM

Real Safety Gear

 

ARC - Atari Real Clock

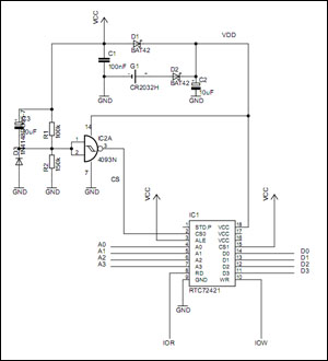
     Zamieszczam opis mojej realizacji ARC oraz małe sprostowanie odnośnie schematu aplikacyjnego RTC72421.

Poniższy schemat nie zawiera kwarcu oraz kondensatorów i trymera .

     Te elementy nie są potrzebne ponieważ układ RTC72421 zawiera niezbędne układy taktujące wewnątrz obudowy.
    
     Materiały publikuję za zgodą Pasia/SSG.

     Nota katalogowa układu RTC72421

Schemat:


ARC PCB:

Szczegółowe schematy oraz sposób wykonania i montażu znajdują się na stronie:

http://hardware.atari8.info/arc.php

Zdjęcia:

     Zastosowałem montaż - "na kanapkę" - na ROM nalutowałem podstawkę, w którą została włożona płytka ARC zaopatrzona w piny precyzyjne. W ten sposób ułatwiam ewentualny demontaż. Sterowanie modułem odbywa się z płytki SpartaDOS X (dwa przewody widoczne na pierwszym planie). Jak widać zostało wykonane zabezpieczenie przed przypadkowym skasowaniem rejestrów zegara wg opisu na układzie TC4093.

     Moduł nie jest mały ale jak wspominałem na innych stronach - brakiem miejsca się nie przejmuję :)

Pliki Eagle - schemat oraz PCB

Sterownik arclock.sys dla SpartaDOS X - autor Qcyk/Dial