START _______________
Atari 8-bit
GAL-MMU
SIO2PC
Atari static RAM
Atari R-Flex
Atari Turbofreezer III
ARC by Pasiu/SSG
Atari Cartridge
Emulator USB Joy
SIDari
YAMari
SONari
SAMari
TIGari
NOMari
I/O Dekoder
CART+ECI expander
Atari Multicart XE
Atari Full S-RAM
Real Safety Gear
|
Atari R-Flex
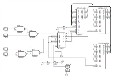
Czyli ROM-Flex, czyli układ, do którego można załadować nowy system operacyjny Atari, np. QMEG i używać jak zwykły ROM. Jest to moja wersja ROM Changera wg Pasia albo D-ROM
Zenona. Powstał, ponieważ nie chcę wymieniać EPROMów, instalować EPROMów z ośmioma OS-ami, itp. Inspiracją był układ zaprojektowany przez Boba Woolleya pod nazwą
SMARTOS. Schemat: Układ jest bardzo uproszczony, bez wodotrysków, itp.
Zasada działania jest prosta - ładujemy System Operacyjny do RAM, przełączamy na załadowany OS i już. Bramki IC2A oraz IC2B dekodują obszar pamięci, do którego
jest mapowana pamięć R-Flexa. Bramki IC2C oraz IC2D formują sygnał zapisu do RAM. Multiplexer IC1 ma za zadanie zmieniać tryby pracy (oryginalny OS <-> R-Flex).
Gdy SWITCH jest zwarty, wtedy R-Flex RAM jest dołączona równolegle do istniejącej RAM Atari w obszar $4000-$7FFF. Można zapisywać dane do R-Flex jednak
odczyt tego obszaru spowoduje odczytanie danych z pamięci podstawowej komputera (odczyt z R-Flex jest zablokowany aby zapobiec kolizji) co nie stanowi żadnego
problemu, gdyż odczytane dane bedą identyczne z tymi zapisanymi w R-Flex. Gdy SWITCH jest rozwarty - następuje przełączenie RAM R-Flex w obszar OS ROM
i komputer podejmuje pracę w oparciu o dane zapisane w RAM. Zapis zostaje zablokowany. Możliwy jest tylko odczyt aby zawartość pamięci nie mogła zostać
w jakikolwiek sposób uszkodzona. Przełączenie SWITCH na oryginalny ROM powoduje, że zapis do R-Flex znowu jest możliwy i przy starcie komputera R-Flex zostaje
wyczyszczony z danych :) ale rzecz jasna nadaje się do załadowania kolejnej wersji systemu. Zastosowana przeze mnie RAM M48Z35Y-70 jest pamięcią z podtrzymaniem
zawartości zintegrowaną baterią litową. Taką miałem i zastosowałem ponieważ jest wygodna. Można zastosować pamięć, np. 62L256 z układem podtrzymania z baterii 3V.
Efekt będzie taki sam ale układ prawdopodobnie zajmie więcej miejsca (trzeba gdzieś umieścić pastylkę). Koszty w tym wypadku będą jednak najniższe bo M48Z35Y do najtańszych niestety nie należą...
Dołączając switch pomiędzy nóżką 1 RAM a masą można stworzyć dwa banki, które tym przełącznikiem można wybierać oczywiście po ich uprzednim załadowaniu.
Ładowanie nowego OS jest proste i wygląda z poziomu SpartaDOS X następująco: D1:BLOAD <nazwa_pliku> $4000
Jeżeli zaś chce się ładować obrazy dowolnymi DOSami - należy do pliku z OS dołączyć odpowiedni nagłówek binarny.
Po każdej zmianie danych pliku OS (np. nowy zestaw znaków) należy wyliczyć prawidłowe sumy kontrolne i zmienić je w pliku albo zablokować procedurę sprawdzania
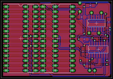
sum kontrolnych. Gdy to nie zostanie zrobione - Atari nie wystartuje. PCB R-Flex Testy układu - płyta Atari, breadboard z logiką oraz analizator stanów Saleae (PC) Zmontowana płytka R-Flex 
Układ przygotowany do montażu
No i w końcu zamontowany w komputerze jako nakładka na płytkę SpartaDOS X
Płytka wymaga dołączenia 4 sygnałów przy użyciu przewodów. W powyższym
projekcie sygnały były pobierane z następujących lokalizacji: R/W z nóżki 13 układu 74LS375 - U28 Phi2 z nóżki 11 układu 74LS08 - U18 A14 z nóżki 4 MMU A15 z nóżki 5 MMU
Wymagane jest także dołączenie switcha. W projekcie pola lut. są oznaczone. Na PCB są pola SMD dla kondensatorów, których nie ma na schemacie. Są to trzy
kondensatory o wartości 100nF. Elementy SMD są w obudowach SO oraz 1206. Pliki Eagle Atari R-Flex |