START
_______________

Atari 8-bit

GAL-MMU

SIO2PC

Atari static RAM

Atari R-Flex

Atari Turbofreezer III

ARC by Pasiu/SSG

Atari Cartridge

Emulator USB Joy

SIDari

YAMari

SONari

SAMari

TIGari

NOMari

I/O Dekoder

CART+ECI expander

Atari Multicart XE

Atari Full S-RAM

Real Safety Gear

 

Atari static RAM

      Pamięci dynamiczne może są i niezłe ale model zastosowany w Atari powoli zmierza ku wymarciu. Już dawno myślałem nad zamianą zastosowanych w 800XL pamięci D-RAM 4164 na coś bardziej sensownego. Jako, że mam dużo pamięci
TC551001BPL-85 mój wybór padł na nie. Można zastosować dowolne pamięci, ale
takie 128 KB wyglądają na najlepsze do tej zamiany. Pamięci 64 KB to rzadkość a
stosowanie dwóch 32 KB mija się z celem. Koszt S-RAM 128KB jest niewielki biorąc
pod uwagę cenę jednej kostki 4164. Ostatnio kupowałem 3 pamięci 128 KB za 5pln...

Zapraszam do lektury...

Pamięć - rozkład wyprowadzeń:


Schemat układu:


     Schemat jest prościutki i zawiera trzy bramki NAND. Na schemacie jest układ serii LS ale można zastosować także HCT, ACT a także HC. Dostępny na nóżce 16 MMU
sygnał /CI (CAS Inhibit) w stanie niskim powoduje zastrzymanie generowania CAS dla
pamięci a tym samym odcina je od reszty systemu. Faktycznie /CI jest linią CS (Chip
Select). W związku z tym, że dostęp do pamięci jest aktywny w stanie wysokim /CI
użyłem do aktywacji RAM linię CE2 a linię /CE1 dołączyłem na stałe do masy. Bramki
generują z zegara Phi2 oraz sygnału R/W niezbędne dla RAM sygnały /OE (Output
Enable) i /WE (Write Enable). Poprzez dołączenie linii A16 do masy wyłączyłem
górne 64 KB pamięci. Jeżeli są używane jakieś zewnętrzne urządzenia PBI odcinające Systemowy RAM - sygnał CAS Inhibit należy wziąć z nóżki 8 układu U18.
     Nie napisałem wprost a tego nie ma na schemacie - Linie adresowe oraz linie danych
pamięci S-RAM należy połączyć 1:1 z odpowiednimi liniami systemu Atari. Dlatego też
najprostszym rozwiązaniem okazała się poniższa przelotka.

     Tak więc myślę, że prościej się już tego nie zrobi...
 

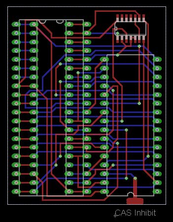
Dwustronna PCB:


     Wybrałem sposób montażu, który wydał mi się dosyć naturalny, czyli płytka przelotka CPU wraz z dodatkową logiką i RAM. Od góry wlutowane podstawki precyzyjne, a od dołu precyzyjne piny dwustronne. W ten sposób unikam plątaniny kabli. Prawdą także jest to, że można ten układ zmontować choćby "na pająka" ciągnąc sygnały z multiplexerów 74LS158 i linii danych z d-ram. Czego by jednak nie pisać - sposobów zmontowania układu może być wiele. Mój to tylko propozycja :) Z pewnością PCB mojego projektu nie pozwoli na poprawne złożenie obudowy i klawiatury Atari.
Ja osobiście nie mam z tym problemu ponieważ moje Atari będzie miało inną obudowę,
ale dla tych, którzy chcieliby sami zmontować układ w oryginalnej obudowie polecam
znalezienie swojego sposobu na upakowanie. Chociażby zastosowanie pamięci w SMD
i inne umiejscowienie elementów.
     PCB wykonałem "domowym sposobem" na papierze kredowym używając przerobionego laminatora LERVIA do przeniesienia wydruku laserowego na laminat.
     Do wiercenia używam wierteł widiowych na wiertarce własnej konstrukcji - dzięki temu mogę wiercić przelotki wiertłami 0,3 mm i lutować Cynarem 0,25mm. Projekt PCB uwzględnia takie średnice dlatego też należy dostosować go do swoich potrzeb i możliwości.

Przed uruchomieniem układu proszę wyjąć pamięci dynamiczne z podstawek albo wylutować je z Atari. Pozostawione z pewnością będą przeszkadzać...

Pliki Eagle - schemat i PCB:

Atari static RAM Eagle

Zdjęcia PCB, montażu w 800XL oraz testów:


Zielony kabelek dołącza do S-RAM sygnał CAS Inhibit z nóżki 10 U18 - 74LS08


Selftest



     Układ został sprawdzony choć nie we wszystkich sytuacjach i konfiguracjach.
Działa bezbłędnie. Można stosować w modelach 800XL, 65XE, 800XE biorąc
te najpopularniejsze, a także innych zgodnych...

     Dla komputera Atari 600XL trzeba trochę zmodyfikować połączenia. Szczegóły
można znaleźć na blogu IGIego ->
TUTAJ i TUTAJ